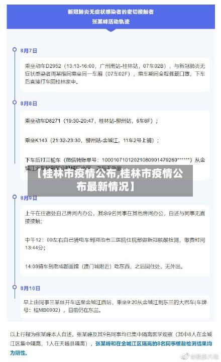
【桂林市疫情公布,桂林市疫情公布最新情况】

注意啦!桂林市已有3个城区加强出行管控!不能随意出门

〖壹〗、所有党员干部 、人大代表、政协委员要发挥带头作用,管好自己、家人 、亲属 ,带动朋友、街坊、邻居,协助社区及小区工作人员劝导居民按要求少出门 、少上街,不串门 、不聚集 。各机关、企事业单位要加强对本单位干部职工的宣传教育和监督管理工作 ,全区干部职工要带头执行人员出行管控措施。

【桂林市疫情公布,桂林市疫情公布最新情况】-第1张图片

〖贰〗、加11管控过了3天不能自由。将3天居家健康观察加11天日常健康监测,而在这11天居家隔离观察期间也是不能出门的,因为日常监测期间 ,原则上仍需保持居家不外出 ,如有特殊情况的话,在做好个人防护的前提下,可以采取适当的出行措施 。

【桂林市疫情公布,桂林市疫情公布最新情况】-第2张图片

〖叁〗 、严格控制城区居民出行。每户家庭每两天可指派1名家庭成员上街采购生活物资 ,其他人员除生病就医、疫情防控工作需要、在商超和药店上班外,不得外出。

【桂林市疫情公布,桂林市疫情公布最新情况】-第3张图片

〖肆〗 、绿码不代表能通行,只是通行的必备条件之一 ,什么时候能够通行,怎么通行,以市、县指挥部发布的通告为准 。通告未发布之前 ,请全市居民积极申领健康码并继续坚持每天打卡 。

〖伍〗、对于坐惯了地铁的民众可以选取不同的地铁线路,北京的地铁路线是交汇贯通的。无论民众乘坐哪一条线路,总能换乘到适合自己的路线。每个站点之间的距离也不太远 ,每个线路都是互通交汇的,各位群众只要在出行前提前做好准备工作就可以了 。

广西昨日新增本土确诊病例最新消息

〖壹〗 、月17日0-24时,广西新增本土确诊病例59例 ,均在北海市 ,具体分布如下:北海市各区县分布:海城区41例、银海区12例、合浦县5例 、铁山港区1例。病例类型说明:新增的59例确诊病例中,包含31例由无症状感染者转为确诊病例的情况,均发生在北海市。

〖贰〗、境外输入病例:新增29例 ,涉及上海、广东 、广西等9个省市,其中浙江1例由无症状感染者转为确诊病例 。境外输入病例持续存在,需强化口岸检疫和闭环管理。无症状感染者:新增19例(境外输入17例 ,本土2例均在河南周口市)。无症状感染者具有隐匿性,需通过扩大筛查范围 、提高检测频次等措施尽早发现 。

〖叁〗、月23日0—24时,31个省区市新增本土确诊病例87例 ,新增本土无症状感染者782例。中疾控表示将继续考虑隔离期能否再缩短。新增本土确诊病例情况7月23日0—24时,31个省(自治区、直辖市)和新疆生产建设兵团报告新增确诊病例129例 。

〖肆〗 、上海:3084例,占本土确诊病例的95% ,其中974例由无症状感染者转为确诊病例。吉林:88例,含26例由无症状感染者转为确诊病例。其他省份:黑龙江64例、广东20例、江苏11例 、江西9例、山西5例、北京/浙江/山东/河南各2例,河北/辽宁/安徽/湖北/湖南/云南/陕西/青海各1例 。

桂林疫情有爆发趋势

桂林疫情形势严峻 ,新增病例数较多 ,有爆发趋势 。具体分析如下:新增病例数量:20日广西新增阳性病例232例,其中桂林新增201例,占广西新增病例的绝大多数 ,显示出桂林疫情的严重性。病例分布区域:桂林的疫情中心临桂区新增165例,是疫情最为严重的区域。

桂林市是全国伤寒 、副伤寒监测点,自20世纪90年代初以来 ,伤寒、副伤寒疫情一直居高不下,上下波动呈上升趋势,成为近年来广西壮族自治区伤寒副伤寒发病率比较高的城市 ,1997~2000年4年中发病率居广西壮族自治区前10位的县桂林分别占有7个、6个 、7个、9个,发病数分别占广西区总数的300%、30.24% 、594% 、614% 。

广西桂林疫情严重的。通过查询到的相关公开信息显示广西桂林截止到2022年11月27日:新增本土:4。新增本土无症状:179 。现有确诊:12。累计确诊:47,属于高风险地区。根据广西桂林防疫管控措施的要求 ,进出广西桂林的人员都需要进行七天的隔离期,确保核酸检测为阴性才可以 。

广西桂林疫情最新消息(广西桂林疫情最新消息通知)

〖壹〗、桂林疫情最新消息截止至11月20日24时,桂林市新增201例本土无症状感染者。其中临桂区165例 ,叠彩区29例 ,象山区4例,秀峰区2例,七星区1例 ,在集中隔离、居家隔离人员和社区筛查中发现。11月20日0-24时,广西新增本土无症状感染者232例 。

〖贰〗 、广西桂林1名非法入境阳性感染者活动轨迹--- 2021年12月6号 早上两点三十分钟到七星区体育馆路口又来米粉店,同车人员下车购买米粉后在车上就餐;早上两点四十分至三点五十分从七星区到秀峰区官桥村310号取物品后再返回七星区;早上三点五十分钟至五点整到七星区樟木村委巷口村21号。

〖叁〗、月17日0-24时 ,广西新增本土确诊病例59例,均在北海市,具体分布如下:北海市各区县分布:海城区41例、银海区12例 、合浦县5例、铁山港区1例。病例类型说明:新增的59例确诊病例中 ,包含31例由无症状感染者转为确诊病例的情况,均发生在北海市 。

广西桂林公布1名非法入境阳性感染者活动轨迹,他都去过哪里?

〖壹〗、点50分到达七星区樟木村委巷口村21号 。流调显示这名患者的活动轨迹是这样的,发现疫情后 ,当地累计排查了密接62人,次密接246人,近来核酸采样已经开展。

〖贰〗 、桂林有一名非法入境的人员 ,在核酸检测中检测出呈阳性确诊了病例。其行动轨迹也立马在网上公布了 ,桂林也在第一时间,对其去过的地方以及接触过的人,采取核酸检测 。也在第一时间 ,对密切接触者进行隔离。大大降低了疫情传播的风险,疫情防控工作做得比较到位。

〖叁〗、广西桂林、浙江绍兴分别发现阳性感染者 。具体情况如下:广西桂林:2021年12月6日,广西桂林市疾控中心报告1名隔离管控的非法入境人员新冠病毒核酸检测呈阳性。

〖肆〗 、桂林市疾控中心公布了一名非法入境的阳性感染者的活动轨迹 ,造成密接人员62人,次密接人员246人,引发了广泛关注。

〖伍〗、与阳性感染者有时空重合人员:2021年12月5日 ,广西报告2名非法入境人员新冠病毒核酸检测阳性,其活动轨迹涉及广西多地,包括崇左市凭祥市匠龙村岜口屯、南宁市江南区苏圩桂林米粉店 、南宁市经开区吴圩机场4号门等多个地点 。若与这2名阳性感染者有时空重合 ,需立即主动报备并配合落实核酸检测等防控措施。

桂林临桂最新新冠疫情如何爆发的

中新网桂林11月19日电 (黄艳梅 赵琳露)广西桂林市官方19日召开新冠肺炎疫情防控新闻发布会通报,11月18日0时至24时,桂林市新增本土无症状感染者57例(临桂区43例 ,叠彩区11例 ,秀峰区1例,阳朔县1例,永福县1例) ,近来所有阳性感染者均在定点医院或方舱医院救治,无重症病例。桂林市已划定8个高风险区 。

广西桂林临桂疫情是2022年11月29日开始。通过查询相关公开信息显示,截止于2022年11月29日 ,广西桂林地区防疫防控为低风险管理,防疫管控措施要求是具备绿色健康码,可以出入公共场所 ,11月29日有1例新冠肺炎病例。截止于2022年12月9日,广西桂林临桂新增无症状感染者28例 。

广西桂林 、浙江绍兴分别发现阳性感染者 。具体情况如下:广西桂林:2021年12月6日,广西桂林市疾控中心报告1名隔离管控的非法入境人员新冠病毒核酸检测呈阳性。

日临桂区有118例新冠肺炎。通过查询相关公开信息显示11月19日0时至24时 ,桂林市新增本土无症状感染者120例,其中临桂区118例、七星区1例、象山区1例 。

相关推荐

  • 邢台市疫情怎样/邢台疫情规定

    邢台市疫情怎样/邢台疫情规定

    邢台6例确诊详情,他们的流调轨迹是怎样的?〖壹〗、确诊病例4:男,19岁,南宫市文景名苑居民。2020年12月17日从石家庄铁道大学放假回家。22日到凤泰隆东尼理发店理发。25日到天地名门兄弟烧烤店就餐。26日-2021年1月1日在家未外出。3日到南宫二职中隔离观察。7日转运至南宫市新一中隔离观察。11日核酸检测结果阳性,12日经市专家组诊断为新冠肺炎确诊...

  • 诗疫情市监蓝/市监人抗疫

    诗疫情市监蓝/市监人抗疫

    抗击疫情三分钟学生演讲稿5篇抗击疫情三分钟学生演讲稿1大家好!防控疫情,需要同舟共济。对于每个普通人而言,多居家、少外出、不聚集,就是在为自己的健康负责,为阻断疫情传播作贡献。从对所有密切接触人员采取居家医学观察,到强化社区防控网格化管理,各地都进一步完善和加强防控,坚决遏制疫情蔓延势头。【篇一】疫情三分钟的简短演讲稿大家好!在全国上下抗击新型冠状...

    2026/04/02
  • 吉林市疫情大学/吉林高校返校最新通知

    吉林市疫情大学/吉林高校返校最新通知

    吉林农业科技学院发生“聚集性疫情”,校方的防疫工作存在哪些疏忽?_百度...吉林农业科技学院这次发生大型的聚集性疫情,校方是要承担非常大的责任的,因为在防疫工作方面做的确实是不够好。校方的防疫工作存在非常大的疏忽,在看到学生发病的时候,没有第一时间采取措施隔离或者对学生进行诊治,而是搞一刀切政策,直接把学生全部都关在一起,刚开始还想要瞒报疫情,等事情压不住...

  • 赤峰市疫情趋势(赤峰市疫情趋势图)

    赤峰市疫情趋势(赤峰市疫情趋势图)

    内蒙哪里疫情严重〖壹〗、新疆、内蒙等地疫情严重并非“假阳性”,而是由真实的新冠病毒感染引起,核酸检测结果的准确性可通过严格的质量控制和技术保障来确保。以下从疫情真实性、核酸检测准确性保障两方面展开说明:疫情真实性新疆、内蒙古疫情数据:9月底新疆疫情持续反弹,10月3日起连续创出报告感染省份的历史新高。〖贰〗、呼和浩特市。通过查询海峡网可知,内蒙呼和浩特市疫...

  • 定州市疫情评估(定州市新冠肺炎疫情防控)

    定州市疫情评估(定州市新冠肺炎疫情防控)

    为什么北京到定州的火车少了〖壹〗、疫情原因。定州位于河北省定州市,地理位置优越。经查询北京以及定州疫情防控资料部门显示,截止到2022年10月20日,定州属于中风险地区有一例次密接患者。则因疫情原因,两地通往的火车减少,避免疫情扩散。〖贰〗、k7705次列车,06:03从北京站出发,08:43到达目的地定州站,运行历时两小时40分钟。硬座票价35元。途中经...

  • 绥化市疫情表彰/绥化市政府疫情公告

    绥化市疫情表彰/绥化市政府疫情公告

    绥化市2010年政府工作报告的2009年政府工作情况〖壹〗、我代表市人民政府向大会报告工作,请审议,并请列席会议的同志提出意见。2009年是极不寻常、极不平凡的一年,也是加快发展取得重大成就的一年。〖贰〗、010年国务院政府工作报告的要点如下:回顾2009年工作:采取了强有力的宏观调控措施,确保经济平稳且快速增长。通过结构调整,为长远发展奠定了坚实的基础...

  • 江西阜阳市疫情/江西疫情最新消息抚州

    江西阜阳市疫情/江西疫情最新消息抚州

    禽流感你知道吗?在中国哪些地方有爆发?〖壹〗、爆发时间与范围2004年初,禽流感病毒在全球范围内爆发,特别是在美国和亚洲部分国家。在中国、日本、越南等国,上百万家禽因感染禽流感病毒而死亡。病毒影响除了对家禽养殖业造成巨大损失外,禽流感病毒还对人类健康构成了严重威胁。〖贰〗、004年2月10日,内地部分地区爆发了禽流感疫情。其中,江西东乡县、湖北宜昌市伍...

  • 新乡市北站疫情(新乡北站是哪个站)

    新乡市北站疫情(新乡北站是哪个站)

    新乡北站车站段位〖壹〗、新乡北站位于国家二级交通枢纽新乡市中心大约19公里的地方,与国家一级交通枢纽郑州相距116公里。其公路交通设施便利,紧邻107国道,同时与济东高速公路和新晋高速公路接壤,为周边区域提供了快速的陆路交通网络。在水路交通方面,新乡北站靠近南水北调中线工程,为区域内的水运提供了重要的支撑。〖贰〗、原名潞王坟站,站址在河南省新乡市凤泉区(原...

  • 深圳哪个市出现疫情(深圳哪里是疫区)

    深圳哪个市出现疫情(深圳哪里是疫区)

    深圳疫情封控区域在哪里〖壹〗、深圳疫情封控区域主要分布在罗湖区和龙岗区,具体如下:罗湖区封控区:国威电子商务大厦、国广成电子大厦1栋及产业园3栋空置房。近来封控区核酸采样结果全部为阴性。管控区:西起聚宝路,北至聚宝路,东至畔山路,南至国威路。区域内人员实施前4天每天一检,居民小区围合式管理,落实测温扫码措施。〖贰〗、封控区:沙嘴村一坊115栋,实行“区域...

  • 【桐乡市乌镇疫情风险,浙江桐乡县乌镇】

    【桐乡市乌镇疫情风险,浙江桐乡县乌镇】

    浙江乌镇景区停止游客进入原因是什么〖壹〗、浙江乌镇景区停止游客进入的原因主要有以下几点:确保游客安全:乌镇景区作为热门旅游目的地,游客数量庞大。当游客数量超过景区承载能力时,可能会引发安全事故。为避免此类事件发生,景区管理部门会采取限制游客数量的措施,并在达到限定上限时停止游客进入。保护文化遗产:乌镇景区拥有丰富的历史文化遗产。〖贰〗、阻断病毒传播这次浙...

返回顶部