安徽去上海需要隔离吗(最新防控政策)
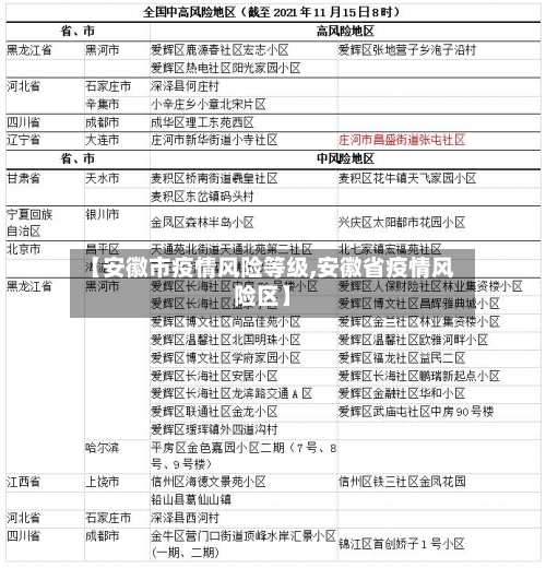
〖壹〗、安徽前往上海是否需要隔离,取决于出发地是否为中高风险地区。近来安徽省无高风险地区 ,有中风险地区(宿州市埇桥区大营镇大营新村),具体政策如下:中风险地区人员:来自安徽中风险地区(如宿州市埇桥区大营镇大营新村)的人员,来沪后需实施14天严格的社区健康管理 ,并在第14天进行2次新冠病毒核酸检测 。

〖贰〗 、截至近来,从宿州前往上海是否需要隔离取决于所在区域风险等级,中风险地区人员需14天社区健康管理 ,低风险地区无需隔离。

〖叁〗、不需要隔离。铜陵是属于安徽,现在安徽属于低风险区,进入上海属于跨省,需要提供7日内阴性核酸检测 ,但是不需要隔离 。

〖肆〗、安徽人去上海现在需要隔离,进行必要的医学隔离防疫检查的,防止携带病毒进入上海。
〖伍〗 、除了安徽和上海 ,还有许多其他城市等待着你的探索。你可以在完成必要的隔离后,计划前往其他地方 。比如,你可以在浙江欣赏西湖的美景 ,或者去江苏游览苏州园林,体验江南水乡的魅力。总之,尽管从上海返回安徽需要进行隔离 ,但这并不妨碍你继续探索中国的其他城市。
〖陆〗、最新的政策是:低风险地区,不需要隔离,仅仅需要核酸检测证明啦!但是如果是中高风险或者当地没有发布疫情解除的相关公告的话 ,去外地还是要被集中隔离或者居家隔离的。

安徽风险等级
〖壹〗、阜阳临泉化工园区:安全风险评估等级为C级 。宣城宁国化工园区:安全风险评估等级为C级。公示时间自2023年5月15日至5月19日,期间如有异议,可向安徽省应急管理厅提出。C级风险评估等级的含义 根据化工园区安全风险评估的相关标准,C级风险评估等级表示化工园区在安全生产方面存在一定的风险 ,但整体风险可控 。
〖贰〗 、风险等级划分依据:根据对15所被警示高校的学科实力、地理位置、政策倾向等因素的综合分析,将其风险等级划分为0-5级,安徽大学风险等级为5级 ,为比较高风险。
〖叁〗、在皖事通APP首页左上角选取“安徽省”,下滑首页至“主题专区 ”,点击“疫情防控专区”进入 ,找到“疫情风险等级查询”服务进入;或直接在首页搜索栏输入“疫情风险等级查询 ”进入服务。查询各地疫情风险等级 进入服务后,选取地区即可查询全国各地疫情风险等级 。
〖肆〗 、安徽还曾以县域为单元,将全省划分为低风险、较低风险、中等风险 、高风险等级 ,实行差异化、精准化防控。但请注意,这一划分可能随时间而变化,具体等级需关注官方发布的最新信息。综上所述 ,安徽的风险等级依据不同情境有不同的划分,且可能随时间而变化 。
〖伍〗、确保预警信息传递到位。提前组织群众转移避险,重点保障老人 、儿童等弱势群体安全。公众注意事项:避免前往山区、河道等危险区域,遇险情及时报警并服从指挥 。总结:安徽省此次双预警覆盖范围广、风险等级分明 ,需各级部门协同联动,严格落实防范措施,最大限度减少灾害损失 ,保障人民群众生命财产安全。
安徽淮南风险等级
淮南属于高中风险等级。淮南市位于安徽省的中北部淮河南岸是省辖第级市人口有300万左右,主要是以煤矿化工医药为主要产业的工业化城市,境内有美丽的舜耕山 ,还是豆腐的发源地历史底蕴丰富多彩同时也是农业大市。是一座风景美丽物产丰富历史悠久的较大城市 。淮南市的特征很多,矿产资源丰富。淮南市矿产资源的特点:一是能源矿产资源较为丰富。
低风险 。淮南,位于安徽省中北部 ,地处长江三角洲腹地,淮河之滨。根据相关疫情防控显示截止到2022年9月15日,安徽省淮南市属于低风险地区。出行时仍需根据目的地防疫政策准备出行材料并备注相关事宜 ,通程期间做好个人防护措施,少去人员密集的公共场所 。
截止到2022年12月10日,低风险。经查阅淮南田家庵疫情实时数据了解到,当前淮南田家庵区属于:低风险区域。田家庵区 ,隶属安徽省淮南市 。是淮南市的主城区和经济 、文化、教育、科技中心。
以5000元工资为例,单位缴纳325元,个人缴纳100元。失业保险:单位与个人各缴纳0.5% 。若工资为5000元 ,单位和个人均缴纳25元。生育保险:单位缴纳0.7%,个人无需缴纳。以5000元工资为例,单位缴纳35元。工伤保险:单位缴纳比例根据行业风险等级确定(如一类行业0.2% 、二类行业0.4%等) ,个人无需缴纳 。
低。截止到2022年10月4日,通过查询相关资料显示,淮南属于我国低风险地区 ,全域处于常态化疫情防控阶段,疫情风险指数低,该地所有居民依旧坚持两天一做的核酸检测 ,外来人员需要持48小时以内核酸检测和行程码出示。
不严重 。截止到2022年9月21日,安徽疫情得到良好控制,行政区内包括淮南已划分为低风险地区,地区疫情等级并不严重 ,可以前往外地,但出行时仍需根据目的地防疫政策准备出行材料并备注相关事宜,通程期间做好个人防护措施 ,少去人员密集的公共场所。
合肥现在是什么风险等级
调整后,合肥市无中、高风险区,全域实施常态化防控措施。
合肥属于低风险 ,手持48小时核酸证明可以自由出入 。
例如,一级风险可能对应高危害性、易激化的矛盾,二级风险对应中等危害性 ,三级风险对应低危害性或可自行化解的矛盾。
来(返)肥人员要主动配合落实防疫要求,高风险地区来(返)肥人员,进行7天集中医学观察;中风险地区来(返)肥人员 ,有集中隔离意愿的,提供免费服务。对居家医学观察人员的家庭成员,允许休假4天 。继续从严管理进口冷链食品和非冷链物品,做到应查尽查 ,切实做好“人、物和环境”同防。









