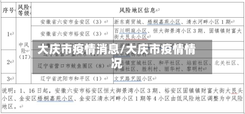
• 大庆市疫情消息/大庆市疫情情况

    大庆疫情复阳了吗〖壹〗、复阳了。经大庆市疫情防控查询了解到,截止3月25日,大庆市大同区新增1例核酸检测初筛结果异常、复核阳性人员,系外省来大同区务工人员,在集中隔离管控期间发现,因此复阳了。〖贰〗、五一期间在落实好常态化疫情防控措施的前...


返回顶部